即梦、Seedance2.0、对比、教程、提示词
今年春节,AI与机器人无疑是最热的话题。过年期间,我深切感受到全民AI应用的浪潮——每个人都在探索新的玩法。
这让我意识到,自己的认知也需要一次“版本迭代”。于是,我花一些时间学习了一下字节跳动最近很火的AI视频模型:Seedance 2.0。
📖 相关文章推荐:
– [01] 即梦Seedance2.0 玩法和流程学习(1)
– [02] 即梦Seedance2.0 玩法和流程学习(2)
– [03] 即梦Seedance2.0 玩法和流程学习(3)
![[AI]:即梦Seedance2.0 玩法和流程学习(1) [AI]:即梦Seedance2.0 玩法和流程学习(1)](https://lifetruth.top/wp-content/uploads/2026/02/image-27-1024x562.png)
这得从我去年(2025.4)的一次尝试说起。当时,我制作AI视频的流程堪称“手工业”:先用一张底图生成多张分镜图,再将风格、场景各异的短视频片段,通过外部剪辑软件“缝合”起来,最终拼凑成一个完整故事。
文章:AI制作短视频:以小猫收拾房间6场景为例 、整个过程繁琐,且成片总有割裂感。
而如今的Seedance 2.0,连同国外的Sora 2.0等引擎,已经实现了质的飞跃。它们不再只是“画面生成器”,其底层的物理推理、音频同步与逻辑连贯性,共同构成了一个接近“世界模拟”的系统。接下来,我将结合实际操作来分别展示。
![[AI]:即梦Seedance2.0 玩法和流程学习(1) [AI]:即梦Seedance2.0 玩法和流程学习(1)](https://lifetruth.top/wp-content/uploads/2026/02/image-26-1024x566.png)
经过一番探索,我发现其进化主要体现在以下几个维度,今天先分享第一部分:
一、叙事控制优化
1、对比原生产模式
老模型的困境:过去的模型像一个固执的摄影师,只会使用固定机位。想要一点动作或视角变化,你必须在提示词里事无巨细地描述,结果却常常“抽”出一些匪夷所思的画面,叙事连贯性更是奢望。
对比下2025年下半年的分镜控制方式
先通过预设或者短剧分镜大师智能体(Agent),拆解分镜,把需求提给AI生成相应的提示词,生成提示词的格式需要预先设置
示例 (
(JSON输出结构参考
```json
{
"image_generation_model": "NanoBananaPro",
"grid_layout": "5x5",
"grid_aspect_ratio": "16:9",
"global_watermark": {
"position": "bottom_center",
"size": "extremely small"
},
"shots": [
{
"shot_number": "分镜1",
"prompt_text": "描述1"
},
{
"shot_number": "分镜9",
"prompt_text": "描述9"
}
接下来由Gemini工具结合Json提示词来生成脚本对应的画面,需要添加如下提示:
Json提示词 + ”
以参考图为主体,注意环境的空间布局,空间中人物与内容物品的相对位置,并生成不同角度的符合剧情发展的连续的连贯性分镜图,注意一定要保持与图片美术风格以及灯光氛围一致,给出分镜图片“
生成图片后,再用即梦 -剪影的工作流缝合,整体手动工作量也不少。
2、Seedance 2.0的突破
现在,你可以直接充当“编剧”和“导演”。只需输入自然语言的分镜头脚本,模型便能理解并执行。
例如:仅提供一张产品图,并附上“0-3秒全景展示,4-7秒特写材质,8-12秒场景切换至户外使用”这样的文字脚本,便能直接生成一条10-20秒、镜头语言流畅的广告片,完全无需后期剪辑。
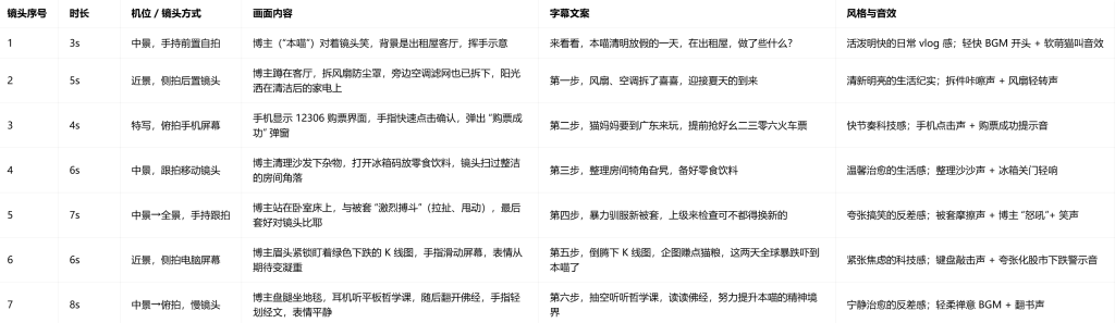
截图是豆包生成的分镜脚本,这个脚本也适配剪映(CapCut)的分镜,后续可以直接复制到剪映的「文本 / 脚本」功能中使用,以便后面需要添加特效或其他版权说明信息。
![[AI]:即梦Seedance2.0 玩法和流程学习(1) [AI]:即梦Seedance2.0 玩法和流程学习(1)](https://lifetruth.top/wp-content/uploads/2026/02/image-29-1024x471.png)
更专业的是,它甚至能理解影视工业的标准“分镜表”。你可以上传一张记录了人物动作、画面构成、机位视角的表格图片,模型内置的、类似游戏引擎的物理系统,能够解析其中动作的因果关系与场景衔接逻辑,一次性解决了过去素材不相干、剧情跳脱的核心痛点。
lifetruth.top
Seeking & Sharing 践行一个长期的内容规划
![[AI]:即梦Seedance2.0 玩法和流程学习(1) [AI]:即梦Seedance2.0 玩法和流程学习(1)](https://lifetruth.top/wp-content/uploads/2026/02/image-28-1024x297.png)